网站首页
关于我们
公司简介
荣誉证书
公司环境
产品中心
电力电缆
船用电缆
盾构机电缆
港机电缆
轨道交通电缆
核能电缆
家装电线
控制电缆
矿物质绝缘电缆
矿用电缆
特种电缆
橡套电缆
新能源电缆
预分支电缆
新闻资讯
公司新闻
行业动态
资料下载
联系我们
15000319198
所属分类
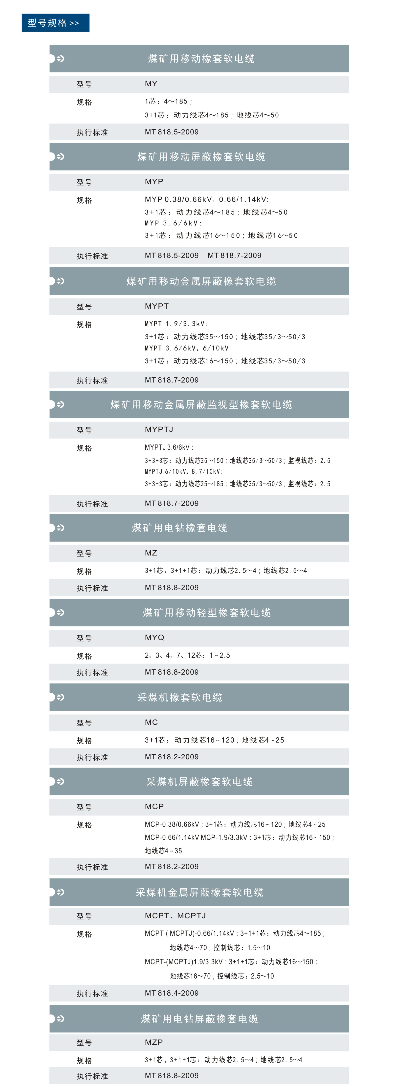
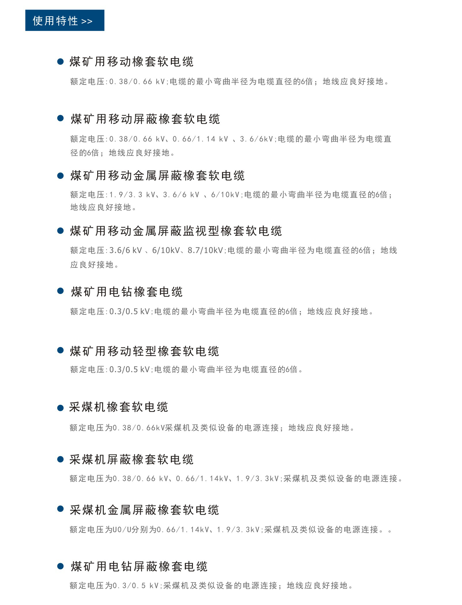
矿用电缆一般分矿用移动橡套软电缆和固定敷设电力电缆。 矿用橡套主要分类型号MY、MYP、MCP、MCPT、MCPTJ、MVFP、MVFPT、MYPTJ。
矿用移动橡套软电缆导体一般多股细铜丝组成,绝缘材料为乙丙橡胶混合物,护套材料为阻燃氯化聚乙烯混合物,根据不同的电压等级采用不同的屏蔽结构及护套颜色。
主要用于井下移动采煤设备的电源连接、采煤机电缆及类似设备的电源连接、井下变频装置的连接、井下移动变频器的连接等。
矿用橡套电缆
矿用电力电缆